Clinical Focus ›› 2026, Vol. 41 ›› Issue (2): 148-154.doi: 10.3969/j.issn.1004-583X.2026.02.008
Previous Articles Next Articles
Wang Jingjing1, Jiang Qianqian2(
), Gao Ju3, Zhou Yeping1
Received:2025-12-26
Online:2026-02-20
Published:2026-03-05
Contact:
Jiang Qianqian, Email: 226334295@qq.com
CLC Number:
Wang Jingjing, Jiang Qianqian, Gao Ju, Zhou Yeping. Construction of a sleep disorder risk prediction model for maintenance hemodialysis patients based on LASSO-logistic regression[J]. Clinical Focus, 2026, 41(2): 148-154.
Add to citation manager EndNote|Ris|BibTeX
URL: https://www.lchc.cn/EN/10.3969/j.issn.1004-583X.2026.02.008
| 变量 | 睡眠障碍组(n=125) | 无睡眠障碍组(n=97) | t/Z/χ2值 | P值 |
|---|---|---|---|---|
| 女性[例(%)] | 70(56.00) | 39(40.21) | 5.451 | 0.019 |
| 年龄(岁) | 60.34±12.69 | 51.51±12.67 | 5.151 | <0.01 |
| BMI(kg/m2) | 22.04±3.48 | 22.91±3.23 | -1.910 | 0.057 |
| 原发疾病[例(%)] | ||||
| 慢性肾小球肾炎 | 49 (39.20) | 43 (44.33) | ||
| 糖尿病肾病 | 32 (25.60) | 20 (20.62) | 1.095 | 0.778 |
| 高血压肾病 | 20 (16.00) | 16 (16.49) | ||
| 其他 | 24 (19.20) | 18 (18.56) | ||
| 透析病程(年) | 5.75±4.58 | 3.45±3.48 | 4.254 | <0.01 |
| 吸烟[例(%)] | 34(27.20) | 27(27.84) | 0.011 | 0.920 |
| 饮酒[例(%)] | 30(24.00) | 20(20.62) | 0.358 | 0.549 |
| 受教育程度≥高中[例(%)] | 68(54.40) | 57(58.76) | 0.423 | 0.516 |
| 高血压[例(%)] | 105(84.00) | 86(88.66) | 0.987 | 0.320 |
| 糖尿病[例(%)] | 22(17.60) | 17(17.53) | 0.002 | 0.988 |
| 心脑血管疾病[例(%)] | 24(19.20) | 16(16.49) | 0.271 | 0.603 |
| Hb(g/L) | 108.80±18.90 | 109.30±16.80 | -0.251 | 0.842 |
| WBC(×109/L) | 5.86(4.75,6.92) | 5.76(5.02,7.05) | -0.220 | 0.826 |
| RBC(×1012/L) | 3.79±0.24 | 3.73±0.60 | 0.780 | 0.436 |
| PLT(×109/L) | 156.00±61.30 | 162.70±67.10 | -0.775 | 0.439 |
| TG(mmol/L) | 1.64(1.26,2.45) | 1.59(1.12,2.82) | -0.430 | 0.669 |
| TC(mmol/L) | 4.05±0.98 | 4.20±0.95 | -1.146 | 0.253 |
| HDL-C(mmol/L) | 0.88±0.17 | 0.91±0.15 | -1.372 | 0.171 |
| LDL-C(mmol/L) | 2.22±0.74 | 2.28±0.75 | -0.596 | 0.552 |
| Alb(g/L) | 38.00±3.60 | 38.80±3.80 | -1.603 | 0.110 |
| P(mmol/L) | 1.78±0.58 | 1.83±0.57 | -0.642 | 0.522 |
| 血钙(mmol/L) | 2.08±0.28 | 2.29±0.22 | -6.258 | <0.01 |
| K(mmol/L) | 4.38±0.81 | 4.50±0.98 | -0.975 | 0.319 |
| Cr(μmol/L) | 915.01±289.53 | 964.52±278.55 | -1.285 | 0.200 |
| BUN(mmol/L) | 22.62(18.45,26.30) | 22.02(18.56,23.60) | -0.580 | 0.561 |
| UA(mmol/L) | 420.90±90.40 | 439.13±98.96 | -1.430 | 0.154 |
| ALP(U/L) | 121.03±40.47 | 117.34±48.88 | 0.615 | 0.539 |
| 焦虑[例(%)] | 31(24.80) | 8(8.25) | 10.334 | 0.001 |
| 抑郁[例(%)] | 30(24.00) | 13(13.40) | 3.928 | 0.048 |
| 尿毒症瘙痒[例(%)] | 77(61.60) | 30(30.93) | 20.580 | <0.01 |
| RLS[例(%)] | 39(31.20) | 8(8.25) | 17.241 | <0.01 |
Tab.1 Clinical data between the two groups
| 变量 | 睡眠障碍组(n=125) | 无睡眠障碍组(n=97) | t/Z/χ2值 | P值 |
|---|---|---|---|---|
| 女性[例(%)] | 70(56.00) | 39(40.21) | 5.451 | 0.019 |
| 年龄(岁) | 60.34±12.69 | 51.51±12.67 | 5.151 | <0.01 |
| BMI(kg/m2) | 22.04±3.48 | 22.91±3.23 | -1.910 | 0.057 |
| 原发疾病[例(%)] | ||||
| 慢性肾小球肾炎 | 49 (39.20) | 43 (44.33) | ||
| 糖尿病肾病 | 32 (25.60) | 20 (20.62) | 1.095 | 0.778 |
| 高血压肾病 | 20 (16.00) | 16 (16.49) | ||
| 其他 | 24 (19.20) | 18 (18.56) | ||
| 透析病程(年) | 5.75±4.58 | 3.45±3.48 | 4.254 | <0.01 |
| 吸烟[例(%)] | 34(27.20) | 27(27.84) | 0.011 | 0.920 |
| 饮酒[例(%)] | 30(24.00) | 20(20.62) | 0.358 | 0.549 |
| 受教育程度≥高中[例(%)] | 68(54.40) | 57(58.76) | 0.423 | 0.516 |
| 高血压[例(%)] | 105(84.00) | 86(88.66) | 0.987 | 0.320 |
| 糖尿病[例(%)] | 22(17.60) | 17(17.53) | 0.002 | 0.988 |
| 心脑血管疾病[例(%)] | 24(19.20) | 16(16.49) | 0.271 | 0.603 |
| Hb(g/L) | 108.80±18.90 | 109.30±16.80 | -0.251 | 0.842 |
| WBC(×109/L) | 5.86(4.75,6.92) | 5.76(5.02,7.05) | -0.220 | 0.826 |
| RBC(×1012/L) | 3.79±0.24 | 3.73±0.60 | 0.780 | 0.436 |
| PLT(×109/L) | 156.00±61.30 | 162.70±67.10 | -0.775 | 0.439 |
| TG(mmol/L) | 1.64(1.26,2.45) | 1.59(1.12,2.82) | -0.430 | 0.669 |
| TC(mmol/L) | 4.05±0.98 | 4.20±0.95 | -1.146 | 0.253 |
| HDL-C(mmol/L) | 0.88±0.17 | 0.91±0.15 | -1.372 | 0.171 |
| LDL-C(mmol/L) | 2.22±0.74 | 2.28±0.75 | -0.596 | 0.552 |
| Alb(g/L) | 38.00±3.60 | 38.80±3.80 | -1.603 | 0.110 |
| P(mmol/L) | 1.78±0.58 | 1.83±0.57 | -0.642 | 0.522 |
| 血钙(mmol/L) | 2.08±0.28 | 2.29±0.22 | -6.258 | <0.01 |
| K(mmol/L) | 4.38±0.81 | 4.50±0.98 | -0.975 | 0.319 |
| Cr(μmol/L) | 915.01±289.53 | 964.52±278.55 | -1.285 | 0.200 |
| BUN(mmol/L) | 22.62(18.45,26.30) | 22.02(18.56,23.60) | -0.580 | 0.561 |
| UA(mmol/L) | 420.90±90.40 | 439.13±98.96 | -1.430 | 0.154 |
| ALP(U/L) | 121.03±40.47 | 117.34±48.88 | 0.615 | 0.539 |
| 焦虑[例(%)] | 31(24.80) | 8(8.25) | 10.334 | 0.001 |
| 抑郁[例(%)] | 30(24.00) | 13(13.40) | 3.928 | 0.048 |
| 尿毒症瘙痒[例(%)] | 77(61.60) | 30(30.93) | 20.580 | <0.01 |
| RLS[例(%)] | 39(31.20) | 8(8.25) | 17.241 | <0.01 |
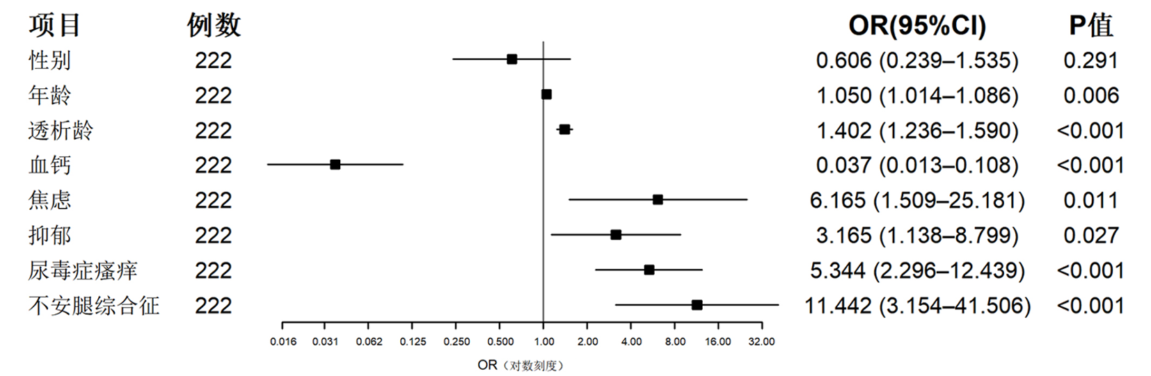
| 因素 | 回归系数 | 标准误 | Wald χ2值 | P值 | OR值 | 95%CI | |
|---|---|---|---|---|---|---|---|
| 下限 | 上限 | ||||||
| 性别 | -0.501 | 0.474 | 1.116 | 0.291 | 0.606 | 0.239 | 1.535 |
| 年龄 | 0.048 | 0.018 | 7.630 | 0.006 | 1.050 | 1.014 | 1.086 |
| 透析龄 | 0.338 | 0.064 | 27.526 | <0.01 | 1.402 | 1.236 | 1.590 |
| 血钙 | -3.297 | 0.547 | 36.320 | <0.01 | 0.037 | 0.013 | 0.108 |
| 焦虑 | 1.819 | 0.718 | 6.418 | 0.011 | 6.165 | 1.509 | 25.181 |
| 抑郁 | 1.152 | 0.522 | 4.877 | 0.027 | 3.165 | 1.138 | 8.799 |
| 尿毒症瘙痒 | 1.676 | 0.431 | 15.114 | <0.01 | 5.344 | 2.296 | 12.439 |
| RLS | 2.437 | 0.657 | 13.746 | <0.01 | 11.442 | 3.154 | 41.506 |
Tab.2 Multivariate analysis of risk factors for sleep disorders in MHD patients
| 因素 | 回归系数 | 标准误 | Wald χ2值 | P值 | OR值 | 95%CI | |
|---|---|---|---|---|---|---|---|
| 下限 | 上限 | ||||||
| 性别 | -0.501 | 0.474 | 1.116 | 0.291 | 0.606 | 0.239 | 1.535 |
| 年龄 | 0.048 | 0.018 | 7.630 | 0.006 | 1.050 | 1.014 | 1.086 |
| 透析龄 | 0.338 | 0.064 | 27.526 | <0.01 | 1.402 | 1.236 | 1.590 |
| 血钙 | -3.297 | 0.547 | 36.320 | <0.01 | 0.037 | 0.013 | 0.108 |
| 焦虑 | 1.819 | 0.718 | 6.418 | 0.011 | 6.165 | 1.509 | 25.181 |
| 抑郁 | 1.152 | 0.522 | 4.877 | 0.027 | 3.165 | 1.138 | 8.799 |
| 尿毒症瘙痒 | 1.676 | 0.431 | 15.114 | <0.01 | 5.344 | 2.296 | 12.439 |
| RLS | 2.437 | 0.657 | 13.746 | <0.01 | 11.442 | 3.154 | 41.506 |
| [1] |
Chen TK, Knicely DH, Grams ME. Chronic kidney disease diagnosis and management: A review[J]. JAMA, 2019, 322(13):1294-1304.doi: 10.1001/jama.2019.14745.
pmid: 31573641 |
| [2] |
Wang L, Xu X, Zhang M, et al. Prevalence of chronic kidney disease in China: Results from the sixth China chronic disease and risk factor surveillance[J]. JAMA Intern Med, 2023, 183(4): 298-310.doi: 10.1001/jamainternmed.2022.6817.
pmid: 36804760 |
| [3] | Thurlow JS, Joshi M, Yan G, et al. Global epidemiology of end-stage kidney disease and disparities in kidney replacement therapy[J]. Am J Nephrol, 2021, 52(2): 98-107.doi: 10.1159/000514550. |
| [4] |
Mirghaed MT, Sepehrian R, Rakhshan A, et al. Sleep quality in iranian hemodialysis patients: A systematic review and meta-analysis[J]. Iran J Nurs Midwifery Res, 2019, 24(6):403-409.doi: 10.4103/ijnmr.
pmid: 31772913 |
| [5] | Chu G, Choi P, McDonald VM. Sleep disturbance and sleep-disordered breathing in hemodialysis patients[C]Semin Dial, 2018, 31(1):48-58. doi: 10.1111/sdi.12617. |
| [6] | Fitzpatrick J, Kerns ES, Kim ED, et al. Functional outcomes of sleep predict cardiovascular intermediary outcomes and all-cause mortality in patients on incident hemodialysis[J]. J Clin Sleep, 2021, 17(8):1707-1715.doi: 10.5664/jcsm.9304. |
| [7] |
Han Q, Liu B, Lin S, et al. Pittsburgh sleep quality index score predicts all-cause mortality in Chinese dialysis patients[J]. Int Urol Nephrol, 2021, 53(11):2369-2376.doi: 10.1007/s11255-021-02842-6.
pmid: 33788131 |
| [8] |
So JY, Warburton KM, Rosen IM. A guide to management of sleepiness in ESKD[J]. Am J Kidney Dis, 2020, 75(5):782-792.
doi: S0272-6386(19)31066-2 pmid: 31983503 |
| [9] | Chu G, Matricciani L, Russo S, et al. Sleep disturbances in adults with chronic kidney disease: An umbrella review[J]. J Nephrol, 2025, 38(2):353-369.doi:10.1007/s40620-025-02214-8. |
| [10] |
Sancho-Domingo C, Carballo JL, Coloma-Carmona A, et al. Brief version of the Pittsburgh Sleep Quality Index (B-PSQI) and measurement invariance across gender and age in a population-based sample[J]. Psychol Assess, 2021, 33(2):111-121.doi:10.1037/pas0000959.
pmid: 33119375 |
| [11] | 吴洵, 杜文聪, 苏健. 江苏省老年人抑郁、焦虑症状及共病影响因素:基于老年心理关爱行动项目数据分析[J]. 中国公共卫生, 2025, 41(11): 1301-1308.doi:10.11847/zgggws1147665. |
| [12] | 中华国际医学交流基金会中华肾脏病防治专项基金专家委员会. 慢性肾脏病相关瘙痒管理中国专家共识(2025年版)[J]. 中华肾脏病杂志, 2025, 41(7):555-566.doi:10.3760/cma.j.cn441217-20250110-00117. |
| [13] | 中国医师协会神经内科医师分会睡眠学组,中华医学会神经病学分会睡眠障碍学组, 中国睡眠研究会睡眠障碍专业委员会. 中国不宁腿综合征的诊断与治疗指南(2021版)[J]. 中华医学杂志, 2021, 101(13):908-925.doi:10.3760/cma.j.cn112137-20200820-02431. |
| [14] | 潘璐璐, 邵国建, 王泽敏, 等. 维持性血液透析患者睡眠障碍的相关危险因素分析[J]. 温州医科大学学报, 2023, 53(3):245-249.doi:10.3969/j.issn.2095-9400.2023.03.012. |
| [15] | 孙钰欣, 王俊霞. 维持性血液透析患者睡眠障碍的现状及其影响因素分析[J]. 中国血液净化, 2025, 24(8):635-641.doi:10.3969/j.issn.1671-4091.2025.08.004. |
| [16] | Xu X, Liu X, Yang C, et al. Diagnosis of tuberculous pericarditis in zhejiang, China: A diagnostic prediction model based on LASSO logistic regression[J]. J Inflamm Res, 2025, 18(3): 4681-4693.doi: 10.2147/JIR.S504183. |
| [17] | Du Z, Chu T, Dai F, et al. Correlation analysis of anxiety, depression, and sleep quality in end-stage renal disease patients undergoing maintenance hemodialysis[J]. Medicine (Baltimore), 2025, 104(42):e44433.doi: 10.1097/MD.0000000000044433. |
| [18] | Almutary H. Fatigue and pruritus impact sleep quality in hemodialysis patients[J]. Nat Sci Sleep, 2024, 16(31): 2289-2298.doi: 10.2147/NSS.S496376. |
| [19] | Liu Y, Du Q, Jiang Y. Prevalence of restless legs syndrome in maintenance hemodialysis patients: A systematic review and meta-analysis[J]. Sleep Med, 2024, 114(2): 15-23.doi: 10.1016/j.sleep.2023.11.1138. |
| [20] | Jeon YS, Yu S, Kim C, et al. T. Lower serum calcium levels associated with disrupted sleep and rest-activity rhythm in shift workers[J]. Nutrients, 2022, 22, 14(15):3021.doi:10.3390/nu14153021. |
| [21] | Fatima Y, Doi SA, Najman JM, et al. Exploring gender difference in sleep quality of young adults: Findings from a large population study[J]. Clin Med Res, 2016, 14(3-4):138-144. doi: 10.3121/cmr.2016.1338. |
| Viewed | ||||||
|
Full text |
|
|||||
|
Abstract |
|
|||||