Clinical Focus ›› 2026, Vol. 41 ›› Issue (1): 24-32.doi: 10.3969/j.issn.1004-583X.2026.01.004
• Original article • Previous Articles Next Articles
Received:2025-11-19
Online:2026-01-20
Published:2026-02-02
Contact:
Zhang Zhigong
E-mail:zzgvascular@163.com
CLC Number:
Sun Mengmeng, Zhang Zhigong. Exploring the association between diabetes mellitus and peripheral arterial atherosclerosis using Mendelian randomization and bioinformatics: Identification of key genes and pathways[J]. Clinical Focus, 2026, 41(1): 24-32.
Add to citation manager EndNote|Ris|BibTeX
URL: https://www.lchc.cn/EN/10.3969/j.issn.1004-583X.2026.01.004
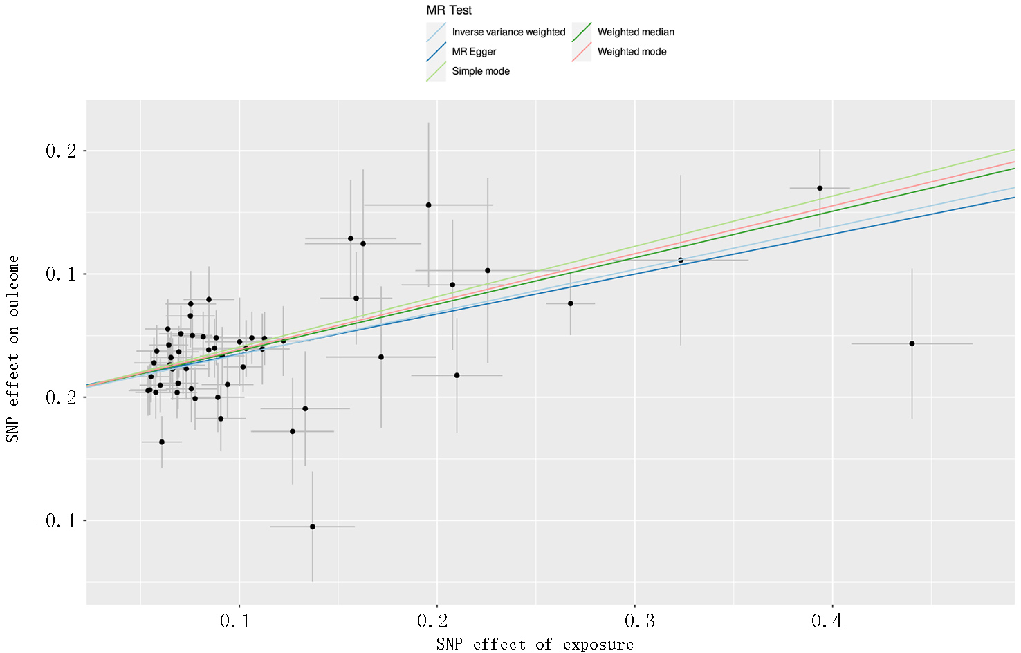
| 方法 | SNP数量 | β值 | P值 | OR (95%CI) |
|---|---|---|---|---|
| MR Egger | 55 | 0.324210 | 2.35E-05 | 1.383(1.206~1.586) |
| WME | 55 | 0.377333 | 2.06E-14 | 1.458(1.324~1.606) |
| IVW | 55 | 0.345530 | 8.56E-22 | 1.413(1.316~1.516) |
| Simple mode | 55 | 0.408145 | 2.39E-04 | 1.504(1.227~1.843) |
| Weighted mode | 55 | 0.388335 | 3.68E-08 | 1.475(1.309~1.660) |
Tab.1 Two-sample MR analysis results
| 方法 | SNP数量 | β值 | P值 | OR (95%CI) |
|---|---|---|---|---|
| MR Egger | 55 | 0.324210 | 2.35E-05 | 1.383(1.206~1.586) |
| WME | 55 | 0.377333 | 2.06E-14 | 1.458(1.324~1.606) |
| IVW | 55 | 0.345530 | 8.56E-22 | 1.413(1.316~1.516) |
| Simple mode | 55 | 0.408145 | 2.39E-04 | 1.504(1.227~1.843) |
| Weighted mode | 55 | 0.388335 | 3.68E-08 | 1.475(1.309~1.660) |
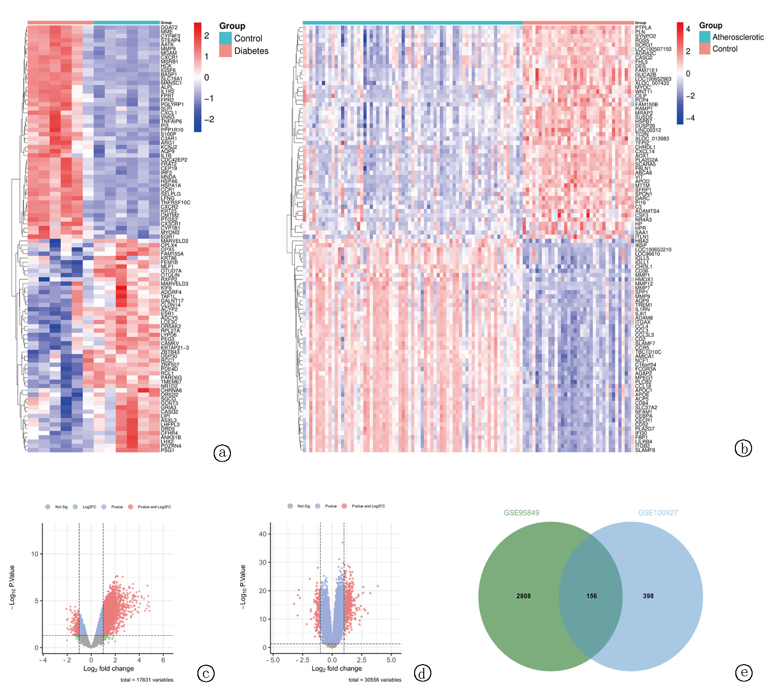
Fig.5 Screening and intersection analysis of DEGs in GSE95849 and GSE100927 datasets a. Heatmap showing the top 100 most significantly DEGs between DM patients and control samples in the GSE95849 dataset; b. Heatmap showing the top 100 most significantly DEGs between peripheral atherosclerosis patients and control samples in the GSE100927 dataset; c. Volcano plot displaying DEGs in the GSE95849 dataset; d. Volcano plot displaying DEGs in the GSE100927 dataset; e. Venn diagram of DEGs overlapping between the GSE95849 and GSE100927 datasets
Fig.8 Construction of the DEGs protein-protein interaction network and core-target networks identified by multiple algorithms a. PPI network of DEGs; b. Core-target network constructed using the MCC (maximum clique centrality) algorithm; c. Core-target network constructed using the Degree algorithm; d. Core-target network constructed using the MNC (maximum neighborhood component) algorithm
| [1] | Zhou YC, Liu JM, Zhao ZP, et al. The national and provincial prevalence and non-fatal burdens of diabetes in China from 2005 to 2023 with projections of prevalence to 2050[J]. Mil Med Res, 2025, 12(1): 28.doi:10.1186/s40779-025-00615-1. |
| [2] | Rosana M, Yunir E, Saragih N, et al. Risk factors for peripheral arterial disease in type 2 diabetes mellitus patients: A systematic review and meta-analysis[J]. Diabetes Res Clin Pract, 2025, 224: 112170.doi:10.1016/j.diabres.2025.112170. |
| [3] | Kaneko M, Fujihara K, Harada MY, et al. Rates and risk factors for amputation in people with diabetes in Japan: A historical cohort study using a nationwide claims database[J]. J Foot Ankle Res, 2021, 14(1): 29.doi:10.1186/s13047-021-00474-8. |
| [4] | Luan J, Xu J, Zhong W, et al. Adverse prognosis of peripheral artery disease treatments associated with diabetes: A comprehensive meta-analysis[J]. Angiology, 2022, 73(4): 318-330.doi:10.1177/00033197211042494. |
| [5] | 李盾, 王耀刚. 孟德尔随机化因果推断应用与进展[J]. 中国慢性病预防与控制, 2024, 32(10): 778-784.doi:10.16386/j.cjpccd.issn.1004-6194.2024.10.010. |
| [6] | 潘凌, 周秋莲. 生物信息学:前沿进展、核心方法与应用领域[J]. 科技通报, 2025, 41(10): 37-49.doi:10.13774/j.cnki.kjtb.2025.10.004. |
| [7] | VanderWeele TJ, Tchetgen Tchetgen EJ, Cornelis M, et al. Methodological challenges in mendelian randomization[J]. Epidemiology, 2014, 25(3): 427-435.doi:10.1097/ede.0000000000000081. |
| [8] | Palmer TM, Lawlor DA, Harbord RM, et al. Using multiple genetic variants as instrumental variables for modifiable risk factors[J]. Stat Methods Med Res, 2012, 21(3): 223-242.doi:10.1177/0962280210394459. |
| [9] | 于天琦, 徐文涛, 苏雅娜, 等. 孟德尔随机化研究基本原理、方法和局限性[J]. 中国循证医学杂志, 2021, 21(10): 1227-1234. |
| [10] | Szklarczyk D, Kirsch R, Koutrouli M, et al. The STRING database in 2023: Protein-protein association networks and functional enrichment analyses for any sequenced genome of interest[J]. Nucleic Acids Res, 2023, 51(D1): D638-d646.doi:10.1093/nar/gkac1000. |
| [11] | Wang T, Dong Y, Yao L, et al. Adoptive transfer of metabolically reprogrammed macrophages for atherosclerosis treatment in diabetic ApoE (-/-) mice[J]. Bioact Mater, 2022, 16: 82-94.doi:10.1016/j.bioactmat.2022.02.002. |
| [12] | Singh P, Sun J, Cavalera M, et al. Dysregulation of MMP2-dependent TGF-β2 activation impairs fibrous cap formation in type 2 diabetes-associated atherosclerosis[J]. Nat Commun, 2024, 15(1): 10464.doi:10.1038/s41467-024-50753-8. |
| [13] | Shao L, Zhou HJ, Zhang H, et al. SENP1-mediated NEMO deSUMOylation in adipocytes limits inflammatory responses and type-1 diabetes progression[J]. Nat Commun, 2015, 6: 8917.doi:10.1038/ncomms9917. |
| [14] | Ma J, Wu H, Zhao CY, et al. Requirement for TLR2 in the development of albuminuria, inflammation and fibrosis in experimental diabetic nephropathy[J]. Int J Clin Exp Pathol, 2014, 7(2): 481-495. |
| [15] | Frᶏk W, Wojtasińska A, Lisińska W, et al. Pathophysiology of cardiovascular diseases: New insights into molecular mechanisms of atherosclerosis, arterial hypertension, and coronary artery disease[J]. Biomedicines, 2022, 10(8):1938.doi:10.3390/biomedicines10081938. |
| [16] | Wei Y, Zhu M, Corbalán-Campos J, et al. Regulation of Csf1r and Bcl6 in macrophages mediates the stage-specific effects of microRNA-155 on atherosclerosis[J]. Arterioscler Thromb Vasc Biol, 2015, 35(4): 796-803.doi:10.1161/atvbaha.114.304723. |
| [17] | Castelo-Soccio L, Kim H, Gadina M, et al. Protein kinases: Drug targets for immunological disorders[J]. Nat Rev Immunol, 2023, 23(12): 787-806.doi:10.1038/s41577-023-00877-7. |
| [18] | Gawargi FI, Mishra PK. Regulation of cardiac ferroptosis in diabetic human heart failure: Uncovering molecular pathways and key targets[J]. Cell Death Discov, 2024, 10(1): 268.doi:10.1038/s41420-024-02044-w. |
| [19] | Gerrick KY, Gerrick ER, Gupta A, et al. Transcriptional profiling identifies novel regulators of macrophage polarization[J]. PLoS One, 2018, 13(12): e0208602.doi:10.1371/journal.pone.0208602. |
| [20] | Ayash R, Kabalan Y, Chamaa S. Exploring the predictive potentials of IL-1β and TNFR1 in atherogenic risk in prediabetes[J]. Sci Rep, 2025, 15(1): 37369.doi:10.1038/s41598-025-12852-4. |
| [21] | 王艳, 刘馨桐, 陈伟, 等. 基于TXNIP/NLRP3/IL-1β信号通路探讨生脉注射液对糖氧剥夺/复糖复氧微血管内皮细胞的保护作用[J]. 中国中药杂志, 2025, 50(22): 6450-6460. |
| [22] | Zhou Y, Song W, Wang C, et al. Integrated metabolomics and transcriptomics reveal the anti-aging effect of melanin from Sepiella maindroni ink (MSMI) on D-galactose-induced aging mice[J]. Aging (Albany NY), 2021, 13(8): 11889-11906.doi:10.18632/aging.202890. |
| [23] | Huo S, Wang Q, Shi W, et al. ATF3/SPI1/SLC31A1 signaling promotes cuproptosis induced by advanced glycosylation end products in diabetic myocardial injury[J]. Int J Mol Sci, 2023, 24(2): 1667.doi:10.3390/ijms24021667. |
| [24] | Liu Z, Huang S. Upregulation of SPI1 during myocardial infarction aggravates cardiac tissue injury and disease progression through activation of the TLR4/NFκB axis[J]. Am J Transl Res, 2022, 14(4): 2709-2727. |
| [25] | Park SH. Regulation of macrophage activation and differentiation in atherosclerosis[J]. J Lipid Atheroscler, 2021, 10(3): 251-267.doi:10.12997/jla.2021.10.3.251. |
| Viewed | ||||||
|
Full text |
|
|||||
|
Abstract |
|
|||||
